

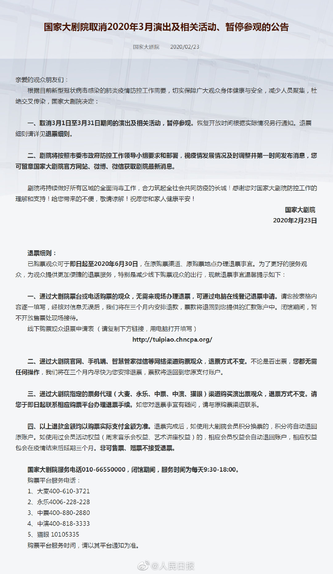
国家大剧院官网发布通告,取消3月1日至3月31日期间的演出及相关活动,暂停参观。恢复开放时间将根据实际情况另行通知。已购票观众可于即日起至2020年6月30日,在原购票渠道、原购票地点办理退票事宜。
作者:佚名 责任编辑:汪瑜
热点关注
- 国务院国资委发布中央企业科技成果应用拓展工程首批项
- 全国市场运行和消费促进工作会议在京召开
- 6家银行将为超20家上市公司提供股票回购增持贷款
- 市场利率定价自律机制工作会议在京召开
- 朋友圈“吐槽”是自由还是侵权?法院:网络言辞需谨慎
- 翰墨贺新岁 丹青助亚冬
- 教育部:2025年继续实施退役大学生士兵专项硕士研究生
- 新版对外开放口岸出入境边防检查现场标志12月1日启用
- 四川广安:“同城融圈”持续推进跨省域深度融合发展
- 三部门发文改善停车休息环境、关爱货车司机"急难愁盼
- 《学校食堂和校外供餐单位复用餐饮具清洗消毒工作指引
- 税力量守护就业创业梦
- 前11个月我国铁路货运发送量同比增长2.5%
- 武汉食博会开幕 展商拥抱“数字时代”
- 开在村里的幸福“老饭桌”
- 费率最低可降为零!银行理财开启优惠大战
- 中华骨髓库非血缘造血干细胞捐献实现19000例
- 2024燕平书院“听松计划”藏书研讨发布会在京举行
- 主产区各类粮食企业累计收购秋粮超1.4亿吨
- 香港最大规模人工智能超算中心启用






