国家文物局关于印发《“十四五”考古工作专项规划》的通知
文物考发〔2022〕10号
各省、自治区、直辖市文物局(文化和旅游厅/局),各考古发掘资质单位:
为深入贯彻习近平总书记关于考古工作的系列论述和重要指示批示精神,落实国务院办公厅《“十四五”文物保护和科技创新规划》,明确新时代中国考古工作发展的目标任务,努力建设中国特色、中国风格、中国气派的考古学,我局组织编制了《“十四五”考古工作专项规划》,现印发给你们,请认真贯彻执行。
附件:“十四五”考古工作专项规划
国家文物局
2022年04月13日
附件:
“十四五”考古工作专项规划
为深入贯彻落实习近平总书记关于考古工作的系列论述和重要指示批示精神,明确新时代中国考古学和考古事业发展的目标任务,努力建设中国特色、中国风格、中国气派的考古学,根据《关于加强文物保护利用改革的若干意见》《中华人民共和国国民经济和社会发展第十四个五年规划和2035年远景目标纲要》《“十四五”文物保护和科技创新规划》,制定本规划。
一、规划背景
考古工作是一项重要文化事业,也是一项具有重大社会政治意义的工作。中国考古学历经百年发展,取得一系列重大考古发现,展现了中华文明起源和发展的历史脉络、灿烂成就和对世界文明的重大贡献,为更好认识源远流长、博大精深的中华文明发挥了重要作用。
“十三五”时期,考古工作成果显著。中华文明起源与早期发展综合研究、“考古中国”等重大项目不断取得新发现,更加清晰的勾勒出中华文明起源和发展的历史脉络。新技术新装备广泛应用,多学科合作研究日益常态化,课题意识和科研能力显著提高。基本建设考古管理制度改革进一步深化,雄安新区、北京冬奥会、北京城市副中心等国家重大建设工程考古和文物保护工作有序实施。人才队伍建设持续向好,拥有一支理想信念坚定、专业素质过硬、学术能力突出的考古队伍。考古工作的重要性更加凸显,在文物保护、博物馆建设、社会教育、文化传播等方面发挥着重要作用。“一带一路”沿线国家和地区合作考古步伐加快,中国考古的国际影响力日益提升。
面对新形势新要求,我国考古工作发展不平衡不充分的矛盾仍然存在。围绕重大历史问题的研究仍不深入,部分地区、领域考古工作相对薄弱。考古技术装备整体水平不高,科技创新动能不足。基本建设考古管理制度调整难度大,“先考古、后出让”政策尚需督促落实。考古人才紧缺,能力建设和学科建设任重道远。考古成果阐释和转化滞后,讲好中国故事、以史育人作用仍不明显。中国考古在国际考古学界的活跃度、参与度不高,助力“一带一路”人文交流仍然不足。
“十四五”时期,考古工作面临前所未有的历史机遇。习近平总书记高度重视考古工作,2020年9月28日中共中央政治局第二十三次集体学习时习近平总书记的重要讲话和2021年10月17日习近平总书记致仰韶文化发现和中国现代考古学诞生100周年的贺信,为考古工作发展指明了方向。新时代考古工作要继续探索未知、揭示本源,更好展示中华文明风采,弘扬中华优秀传统文化,为实现中华民族伟大复兴的中国梦作出新的更大贡献。
二、总体要求
(一)指导思想
以习近平新时代中国特色社会主义思想为指导,深入贯彻习近平总书记关于考古工作的系列论述和重要指示批示精神,立足新发展阶段、贯彻新发展理念、构建新发展格局,围绕努力建设中国特色、中国风格、中国气派的考古学,持续推进考古管理改革,不断加强考古能力建设和学科建设,全面加强考古资源研究保护利用,全面实现考古事业高质量发展,全面深化中华文明认知,为弘扬中华优秀传统文化、增强文化自信提供坚强支撑。
(二)基本原则
——坚持保护为主、抢救第一。牢固树立保护历史文化遗产责任重大的观念,始终把历史文化遗产保护放在第一位,加强基本建设考古工作,坚守文物安全底线和红线。完善基本建设考古管理制度,落实“先考古、后出让”政策,明确项目、人员、经费等管理要求,严格遵守《田野考古工作规程》,强化新发现重要文物价值认定和公布程序,不断提高历史文化遗产保护能力。
——坚持学术引领、科技支撑。围绕重大历史问题持续攻关,充分发挥重大项目的学术引领和行业带动作用,通过考古成果完整准确讲述我国古代历史。加强科技创新应用和考古装备设施提升,促进考古学与自然科学、人文社会科学深度融合发展,倡导多学科跨学科合作研究,不断提高考古工作发现和分析能力。
——坚持开放共享、传承文明。积极推动考古成果挖掘、整理、阐释、转化,讲清楚中华文明起源和发展的历史脉络、灿烂成就和对世界文明的重大贡献,铸牢中华民族共同体意识。促进考古成果合理利用,推动更多考古遗址开放和出土文物展示,丰富全社会历史文化滋养。秉持开放合作,积极开展国际合作交流,向全世界展现博大精深的中华文明。
(三)工作目标
到2025年,中国特色、中国风格、中国气派的考古学建设成效显著。考古管理改革持续深化,考古管理体制机制更加健全。围绕重大历史问题的考古研究持续取得进展,对中华文明的认知不断加深。科技创新支撑作用更加彰显,考古技术装备水平显著提升,多学科跨学科研究常态化,建成一批世界一流考古机构、考古专业和考古实验室。人才队伍发展壮大,以事业单位科研人员、职业技术人员和高校专业人员为主体、社会力量为补充的人才队伍结构基本形成。考古成果为社会共享,建成一批国家考古遗址公园,推动考古遗址申报世界文化遗产,更好展现中华文明魅力风采。中外合作考古研究更加多元,为人类文明研究和世界文明交流互鉴贡献中国智慧和中国案例。
到2035年,中国特色、中国风格、中国气派的考古学基本建成。若干重大历史问题的考古研究取得关键成果,中国特色考古学学科体系、学术体系、话语体系更加成熟。科技创新驱动明显,学科交叉融合成果突出。考古成果不断满足人民日益增长的文化生活需要,弘扬中华优秀传统文化。中国考古学的国际影响力显著增强,中国考古成为国际文化遗产保护的一支重要力量。
三、主要任务
(一)深化重大考古研究
凝练重大考古研究课题,系统确定考古发掘重点,围绕考古实证我国百万年人类史、一万年文化史、五千多年文明史,深入实施中华文明起源与早期发展综合研究和“考古中国”重大项目,科学阐释中国境内人类起源、农业起源、文明起源、中华文明形成、统一多民族国家建立和发展、中华文明在世界文明史中的重要地位等关键问题,揭示中华文明多元一体形成与发展过程。完成全国石窟寺资源专项调查、三峡库区历史文化遗产资源专题调查、黄河流域和长江流域文物资源调查等区域性、专题性项目,实施黄海、渤海、东海、南海水下文化遗产调查,进一步梳理、廓清我国考古资源家底。深化考古学理论方法研究,积极探索提出符合中国历史发展实际的文明起源标准,构建中国特色考古学学科体系、学术体系、话语体系。

(二)切实做好基本建设考古工作
服务国家发展大局,做好新型基础设施、现代化综合交通运输体系、跨行政区河流水系治理保护和骨干工程、北京城市副中心和雄安新区等国家重大基本建设考古工作,统筹协调文物保护与经济发展的关系。完善基本建设考古管理制度,落实“先考古、后出让”政策和配套措施,试点实施基本建设考古区域评估机制。明确各级文物主管部门基本建设考古管理职责,理顺项目、人员、经费管理政策,因地制宜畅通经费渠道、制定测算依据。规范基本建设考古勘探管理,探索重大考古发现报告、新发现文物价值认定、文物保护补偿等制度,不断提升基本建设考古和文物保护的专业化、规范化、科学化。

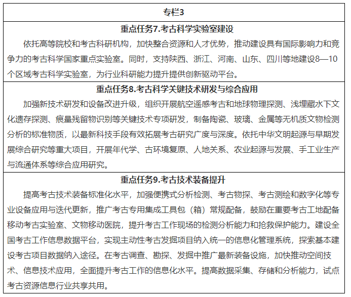
(三)推动考古科技创新升级
推动国家级和省级考古科学实验室建设,全面提升科技考古科研环境和条件。积极培育前沿交叉学科,支持考古年代学、地质考古、动物考古、植物考古、考古材料科学、分子生物考古等分支学科,全面提升多学科协同解决考古学问题的能力。促进考古科学关键技术研发和考古技术装备改进升级,推动考古发掘科技分析常规化,增强考古发现、科技检测分析、信息提取、实验室考古、发掘现场文物保护等方面能力。完善升级全国考古发掘信息管理系统,建设全国考古工作信息数据平台,促进考古资料整理和数字化。

(四)加快考古成果转化利用
深入挖掘、整理、阐释考古成果,准确提炼并展示中华优秀传统文化的精神标识,实现多层次、多渠道成果转化,更好体现文物的历史价值、文化价值、审美价值、科技价值、时代价值。加强考古资料整理与研究,推动考古报告和研究成果出版,实施考古报告出版工程,推动扩充考古类专业期刊。启动中国考古读本编写工程。鼓励依托国家考古遗址公园、国家重点区域考古标本库房、考古研究基地和考古工作站开展考古工地开放日、考古研学游、考古夏令营等多种公众考古活动。加强出土文物、标本、资料保护管理和收藏工作,健全考古出土文物移交机制,推动考古出土文物移交常态化。举办重要考古发现成果系列展览,实施“考古+融媒体”传播计划,让文物活起来,讲好中国故事。

(五)促进中外考古合作交流
落实习近平总书记关于开展亚洲文化遗产保护行动的重大国际倡议,健全境外考古工作机制,编制中外联合考古专项规划和项目指南。实施中外联合考古行动,支持国内考古力量赴境外开展联合考古项目,吸纳国外考古机构、高等院校在中国境内开展合作考古研究,拓展人员培训和交流渠道。继续举办国际性考古学术大会,打造国际化考古专业期刊,推进以联合出版等方式,译介国内重要考古成果,翻译国外重要考古报告、论著,及时掌握国外考古前沿动态,扩大中国考古成果国际传播。

(六)加强考古能力建设
推动考古政策需求调研和发展战略研究,强化政策衔接和前瞻性、系统性规划。加强考古资源登录认定、价值研究和管理利用。健全考古工作标准体系,发布《水下考古工作规程》,制定田野考古数据采集、田野考古信息化、科技考古样品采集和制备、实验室考古等技术标准、操作规范。推动考古发掘现场、考古标本库房、考古工作站等设施设备标准化建设,打造中华文明文物基因库、国家重点区域考古标本库房和区域性考古研究基地。建成国家文物局考古研究中心南海基地、北海基地二期(海洋考古博物馆)。加强考古工地安全管理,落实安全责任人公告公示制度,明确考古工作棚、墓葬支护架、工地防护设施和安全防护设备等配置要求。

(七)夯实人才队伍基础
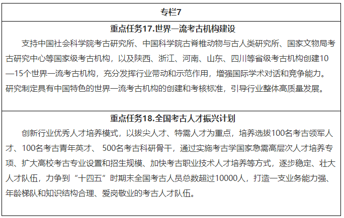
支持国家级和省级考古机构创建世界一流考古机构,建立考古发掘资质单位能力评价体系。推动健全考古专业教育培训体系,逐步完善高等教育、职业技能教育、在职人员继续教育。推动考古学科建设,支持有条件的高等院校增加或扩大考古专业设置和招生规模,建设一批一流考古学专业。促进高等院校和考古机构共同推进考古学学科体系建设,实施考古学国家急需高层次人才培养专项。推动培育5—10所考古职业技能教育机构,探索建立“1+X”考古探掘工培养和职业技能等级证书制度。推动考古从业人员定期在职培训常态化,加大考古工作薄弱地区和基层从业人员倾斜力度,依托中国社会科学院考古研究所、中国科学院古脊椎动物与古人类研究所、北京大学、吉林大学等建设3—5处考古人才培训基地、5—10处田野考古实习基地。

四、保障措施
(一)加强组织领导
加强与外交、发展改革、教育、科学技术、财政、自然资源、住房和城乡建设、交通运输、水利、农业农村、文化和旅游等部门沟通协调,加强工作协同。落实政府主体责任,国家文物局加强统筹协调和政策供给,结合文物领域深化改革,落实政策保障措施;推动地方党委政府树牢保护历史文化遗产责任重大的观念,积极提供人力、物力、财力等方面支持。
(二)加大经费投入
完善经费保障措施,加大国家文物保护资金和中央部门预算投入,整合国家社会科学基金、国家自然科学基金及相关基金、课题经费,加强对重大考古研究项目的经费保障,进一步理顺基本建设考古经费渠道。健全考古项目经费使用和绩效考评机制,切实保证资金的科研效益、社会效益。
(三)强化政策保障
推动修订《中华人民共和国文物保护法》及其《实施条例》,落实《中华人民共和国水下文物保护管理条例》,调整完善《考古发掘管理办法》《考古调查、勘探、发掘经费预算定额管理办法》。加强本规划与《“十四五”文物保护和科技创新规划》《大遗址保护利用“十四五”专项规划》《中国石窟寺考古中长期计划(2021—2035)》等衔接,开展政策法规和标准规范研究,建立健全考古人才评价和信用体系、考古区域评估操作指南、赴外考古项目指南等。
(四)严格督促落实
省级文物主管部门负责细化本省(区、市)“十四五”时期考古工作实施方案,依法依规加强项目管理,重大问题及时向国家文物局报告。国家文物局适时开展《“十四五”考古工作专项规划》执行情况评估,并根据评估结果调整政策和重点支持项目。






